原理图 英文
的有关信息介绍如下:原理图
schematic circuit

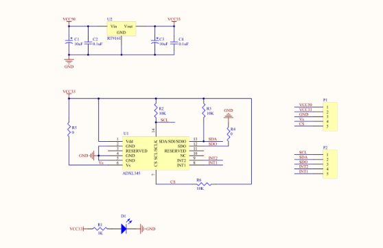
请点击输入图片描述
Schematics ; SCH ; ORCAD ; Schematic ;
1、Schematics
,保存工程。 2.1 原理图的绘制①新建原理图文件 File → New → Schematics ( 原理图), 或右键单击工程名为工程添加新文件,选择原理图。右击文件名保存②设置图纸参数 Design → D
2、SCH
99 SE Protel DXP Protel 2004 Protel2004的主要组成1、SCH(原理图)设计系统 主要用于电路原理图的设计 2、PCB(印制电路板)设计系统 主要用于印制电路板的设计

3、ORCAD
Allegro调用文件Innovating Customer Value ORCAD1.打开原理图(ORCAD),鼠标点一下原理图的名称xx.dsn,使之出 于选中状态。 再点击菜ORCADs/cross ref
4、Schematic
)_理学_高等教育_教育专区。嵌入式系统与应用可编程...(编程)– HDL – Schematic(原理图) – Finite State Machine (状态机) Part 3... “Stateflow



